OVERVIEW

NetJets, the world's largest private jet company, is focused on building a top-quality digital experience for Owners in the Owner Portal, making it easier to book flights.

As the UX designer, I mapped out the ideal booking process and designed wireframes from scratch. Working with a UX researcher, I gathered insights from 16 Owners and booking agents through interviews. I also led 41 usability testing sessions with Owners and business analysts to improve the reservation experience.


ROLE

UX Designer (Lead)
Worked with: Researcher, Product Managers, Design Managers, Marketing and Leadership

TASKS

Interaction design
User Research
Prototyping
Visual Design
Usability testing
Presenting
Stakeholder communication
Workshopping

TIMELINE

January 2022 - December 2023

TOOLS

Figma

CONTEXT

Who’s NetJets?

NetJets is the largest private jet company, offering shared ownership and private flight services. NetJets Owner Portal allows Owners to manage their flights online, from booking to itinerary tracking.

My designs improve the reservation process for both Owners and Booking Agents, making it easier to book flights independently while still ensuring a high level of service.

STRATEGY

Building alignment.

Before diving into design, we needed to align with the team for our year-long engagement with NetJets. To do this, we held several workshops:

  • KPIs Workshop – Defined key performance indicators to guide data-based decisions and keep us accountable throughout the project.

  • Pain Points Workshop – Used journey mapping to identify challenges and align on key issues.

  • Feature Prioritization – Ranked new features based on business value and feasibility.

RESEARCH

Owners expect a “White Glove Service” experience

NetJets is the largest and most well-known private aviation company, yet its digital experience lags behind competitors. Given its reputation, why hasn’t it set the standard for seamless online booking?

To understand this gap, we interviewed 16 Owners and Booking Agents (BAs) about their current reservation experience.

  • Owners and BAs want a fast, efficient booking process that matches the speed of phone reservations.

  • They expect a "White Glove Service" even through the digital platform.

"More often than not, I'm traveling with my family and friends for vacation. I want to make sure that the experience is seamless for us so we can really get down to business – that of relaxing. I'd like to easily do everything – book the flight, catering, and ground – all in one place with minimal need to contact Owner Services. My time is precious."

— NetJets Owner

PROBLEM

Owners expect more — but the process feels outdated

The current Owner Portal feels outdated and cumbersome. Catering, a key part of the experience, is slow and difficult to navigate, with poor search functionality and no way to save favorites.

Owners want an intuitive, all-in-one solution where they can book flights, catering, and ground transportation without redundant steps. The lack of a streamlined, modern workflow makes reservations feel more like a chore than the luxury experience they expect from NetJets.

GOAL

Bringing luxury to the Owner Portal

Owners and Booking Agents find calling faster and more convenient, but it puts extra strain on the Owner Services team—while Owners miss out on a seamless, White Glove digital experience.

This means: create a seamless, high-end reservation process that feels just as effortless as a phone call. By streamlining workflows, improving search, and introducing features like "favorites" for catering, we’re ensuring that Owners can book flights, catering, and ground transportation with ease—all while maintaining the personalized, White Glove Service they expect.

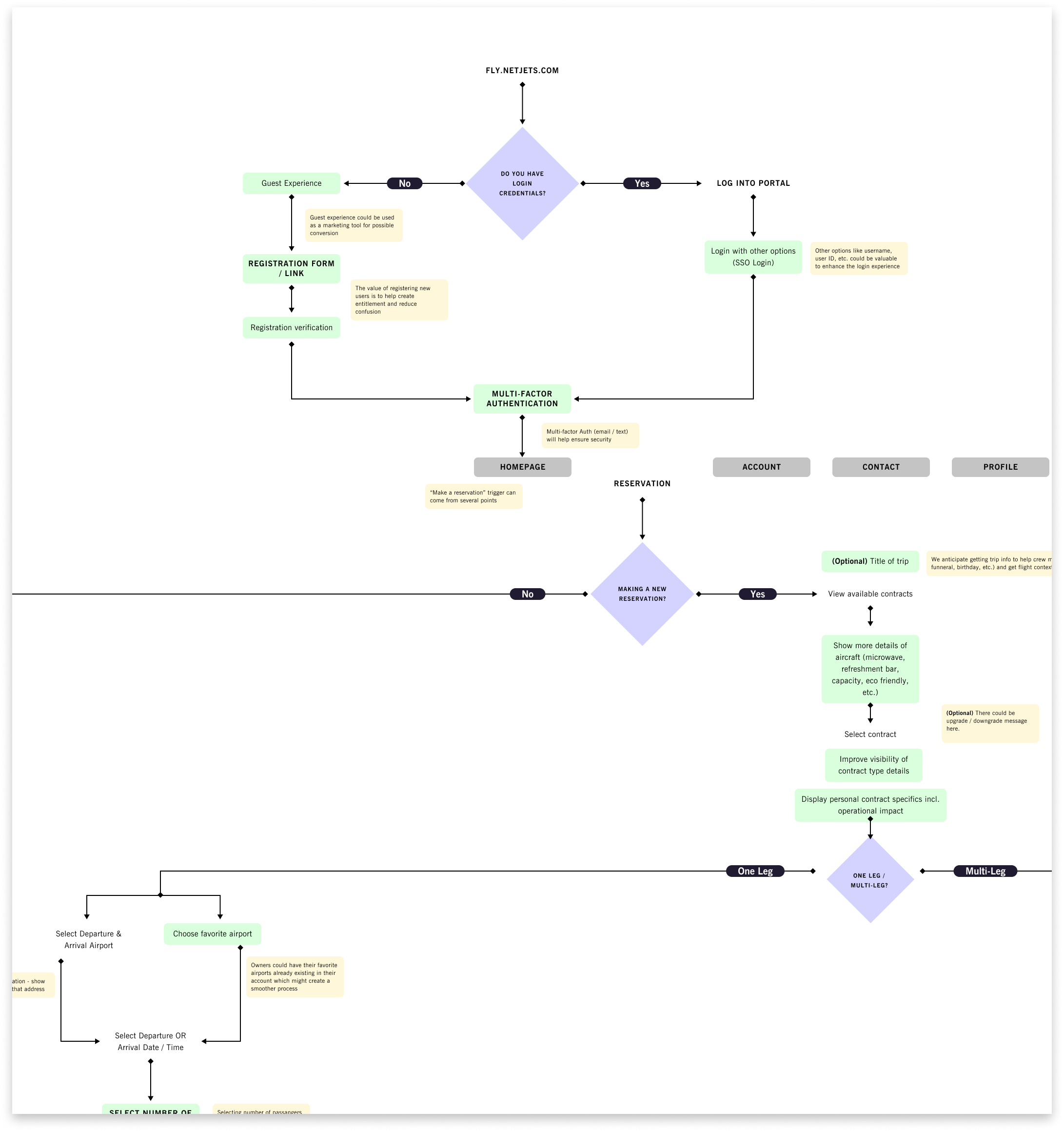
Reimagining the reservation flow for Owners and Booking Agents

IDEAL STATE FLOW

We mapped out the ideal reservation flow with a deep understanding of user pain points and needs. The focus was on streamlining the process so Owners can book flights quickly—without unnecessary steps—while still maintaining the premium, concierge-level experience they expect.

Created an enhanced reservation flow with a seamless, intuitive experience.

Mitigated challenges in the Owner Portal, making the reservation process ridiculously simple.

Envisioned a future-state, industry-leading digital experience that Owners and Booking Agents will love.

Designing for those who value time

DESIGN SOLUTION

Introducing the premier Owner Portal experience

Streamlined reservation flow

The new process reduces the number of steps from five to three, making it faster and more efficient.

Catering and ground transportation are now optional, allowing Owners and Booking Agents to secure their reservations quickly and finalize those details later—closer to their travel date or at a more convenient time.

Passenger Groups

Users can now create and save passenger groups they frequently travel with. Instead of adding passengers one by one, they can select a pre-saved group, significantly speeding up the reservation process.

Enhanced Catering Experience with Favorites

Catering now features a more intuitive layout with real food images, making selection easier.

Users can view past catering orders for quick reordering and favorite their go-to meals, reducing the time needed to customize their in-flight dining experience.

REFLECTION

Absorbing New Knowledge
Learning aviation terminology and internal systems like ETM was an exciting challenge. Diving into this world helped me better understand the needs of Owners, Booking Agents, and Owner Services users, allowing me to design with greater empathy.

Strengthening Product & UX Collaboration
I focused on design workshops to get everyone on the same page, define goals, and identify pain points. This helped UX and Product work closely together, leading to a well-thought-out solution that met both business needs and user expectations.

Data-Driven Design
I helped implement ongoing user research cycles to gather Owner insights and refine our approach. Partnering with a UX researcher deepened my understanding of planning studies, analyzing feedback, and translating data into actionable design improvements.

Previous
Previous

Hygiene Hero

Next
Next

Canada Field Guide